
根据日本出入国在留管理厅11月5日发表的最新文件(第19号实施要领),日本政府正式确定了各批次留学生的准许入境时间和入境后隔离细则。
在第19号实施要领中,目前根据留学生签证下发的不同时间,准许入境时间有所不同。
这里先说结论:分批入境,先来后到。
具体的各批次留学生准许入境时间如下,快来看看你属于哪一批——
其他:根据实际情况,安排至明年2月之后准许入境*图片来自厚生劳动省官网
按照正常留学生入境的说法,我们可以简要概况归类为以下情况:
2020年4月生,可以在今年11月入境;
2020年4月生~10月生,可以在今年12月入境;
2020年4月生~2021年4月生,可以在明年1月入境。
*以上仅粗略归类,不排除个别小伙伴下签时间比较特殊的情况。请大家仔细查看自己签证上的日期!
并且,对于上述准许入境时间,符合批次要求的同学只可延后不可提前。
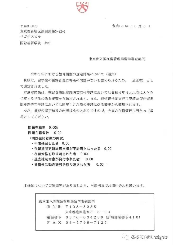
目前,日本出入国在留管理厅对于准许接受留学生的机构也有明确规定。只有被认定为「適正校」的教育机构才可以接受留学生。
*图片来自厚生劳动省官网
*图片来自法务省官网
我们时常听到各方同学打听到底什么样的语言学校比较好,上述内容即为法务省官方提供的最新判定标准,具有相当重大的参考意义!
名校教育集团旗下四所语言学校(名校教育日本語学校、東京外国語学院、東京巣鴨国際学院、国際善隣学院)及三大专门学校(学校法人白荻学院ファッションビジネスカレッジ東京、専門学校アニメ・アーティスト・アカデミー、専門学校東京経理綜合学院),均被认定为「適正校」,请所有学生和家长放心!
*名校教育日本語学校
此外,对于大家关心的留学生入境后隔离多少天的问题,按照目前的政策来说,隔离期间以下图为准:
也就是说,新规入国的留学生(包括语言学校生和正规大学生),将在企业和大学的行动管理下进行最短10天的隔离。
在这10天中,留学生需要避免乘坐一切公共交通、外出聚餐等行为。需要注意的是,从机场到10天隔离待机点的路途也不可以使用任何交通工具,包括出租车。
最后,虽然这次的新政策,使得一些准备参加11月EJU考试的同学无法按时入境赴考,但名校志向塾依然会为每一位学员及时调整备考计划,让大家以最短途径“直线”合格理想的学府
同学们有任何入境或学习生活的问题,都可以随时咨询名校志向塾!